过去五年,“十万亿”山东完成了一次重要但不易察觉的转型:绿色电力已成为山东经济增长的重要支撑。2025年,山东省非化石能源发电装机达到1.39亿千瓦,占比由31%提升至54%、历史性超过煤电。但就在数年之前,山东省还是煤电大省,能源结构呈现“一煤独大”的格局。“外界曾对山东有刻板印象,认为其产业结构偏重、能源结构偏煤,转身不易。但事实证明,山东已经探索出一条高质量发展的绿色路径。”山东财经大学中国国际低碳学院低碳战略与政策研究中心主任宋策博士向经济观察报表示。
他总结,“十四五”期间,山东省以前所未有的力度推进清洁能源建设,为能源供应“做加法”扩绿;同时通过清单管理、“一企一策”等措施,推动“两高”行业做减法减碳。
2026年山东省政府工作报告总结,“十四五”时期山东非化石能源发电装机达到1.39亿千瓦,占比由31%提升至54%、历史性超过煤电。能耗强度超额完成国家激励目标、5年下降22%,碳排放强度下降20.5%。空气优良天数比例达到77.8%;中央污染防治攻坚战成效考核连年获优。
这一改变并不仅局限于能源结构,更推动了山东电力市场改革走在全国前列,其在容量补偿制度、电力爬坡辅助服务市场和电价零售价格封顶制度等方面的建设,为全国电力市场改革提供了借鉴和模板。随着清洁能源占比持续提升,山东正在成为各类新能源建设模式、绿色技术应用的试验田和先行区。
山东省政府工作报告提出,“十五五”时期,山东将加快建设绿色低碳高质量发展先行区。山东将推进国家碳达峰试点城市建设,打造20家省级以上零碳园区。建强新型能源体系。加快风光核氢等重点项目建设,非化石能源装机达到1.5亿千瓦。抓好新能源消纳利用,探索源网荷储一体化新模式。持续提高外电入鲁绿电比重。
“两高”行业做减法
减污降碳,是“十四五”时期山东工业领域的工作重心之一。山东工业体系长期以钢铁、石油等重化工业为主,而重化工业大量依靠煤电供应能源,导致山东省碳排放在很长时间内处于较高水平。“十三五”初期,传统产业占山东产业总量的70%,其中70%为钢铁、石油等重化工业;能源结构中,80%的能源使用煤炭,80%的发电厂使用煤电。
宋策表示,高碳排放的用电负荷叠加高碳排放的能源供应,必然推高整体碳排放量。减污降碳的核心,是为了用电负荷“做减法”降碳,为能源供应“做加法”扩绿。“减法”的实施上,高耗能行业需放缓产能增长步伐,逐步淘汰高排放产能。宋策举例,近年来山东省的钢铁产能逐步搬迁到沿海地区的先进钢铁基地,累计关闭能耗较高的长流程粗钢产能2356万吨,沿海钢铁产能占比由不足25%提升至53%。既降低了钢铁企业的物流成本,也进一步提升了行业能效水平。
地炼行业也在持续推动“减量整合、上大压小”。“十四五”期间,500万吨以下的地炼产能分批进行整合转移,压减出的产能指标集中用于建设鲁北高端石化产业基地等世界级炼化一体化项目。宋策表示,世界级炼化一体化项目不仅单体规模大、能效高,还实现了产品线的进一步延长,产品附加值大幅提高。
传统煤电方面,据宋策介绍,“十四五”期间山东省累计关停小煤电机组1094.27万千瓦,30万千瓦及以上大型煤电机组占比超过87%,煤电的功能也从单一的发电主体,更多转向调峰保供与系统支撑。截至2025年底,山东现役煤电机组改造后的平均供电煤耗已低于300克/千瓦时。
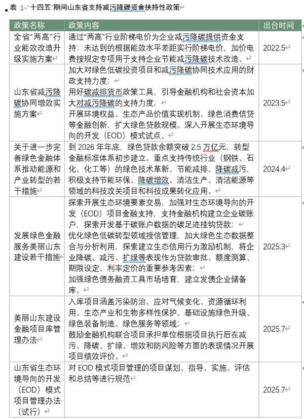
为有效支持“两高”行业减污降碳,据绿色创新发展研究院零碳录数据库团队信息,山东省出台多项措施提供政策指引和资金支持,比如绿色消费信贷、行业阶梯电价等。
此外,山东省公布两批省级减污降碳协同创新试点名单,每批30家,覆盖钢铁、水泥、石化等多个重点行业。通过试点探索减污降碳协同治理的路径和有效模式,形成可推广的经验做法与典型案例。

“十四五"期间山东省支持减污降碳资金扶持性政策 来源:绿色创新发展研究院零碳录数据库团队
宋策说,针对“两高”行业,单纯做“减法”会出现边际效益递减的现象,因此未来山东省的主攻方向将转向源头替代。一是推动工业流程深度再造,推广电炉短流程炼钢,以绿电、绿氢替代煤炭作为燃料和原料来源;二是通过“源网荷储”一体化模式推广绿电应用;三是通过碳捕集、利用与封存技术的规模化应用,为脱碳工作提供“托底”保障。
绿电“做加法”
在为“两高”做减法的同时,山东在绿色转型的另一个抓手,是为绿色能源“做加法”。一方面,山东省积极拓展外部绿电供应渠道,另一方面,在省内统筹布局新能源场站建设。
以风光、光伏等清洁能源电力为主的西北地区,因用电需求较少,长期面临新能源电力消纳难,弃风弃光率较高的问题,而这些绿色电力,刚好是山东等东部省份所需。为此,山东省持续开展“外电入鲁”战略,将西北、东北等地的清洁能源通过电网线路源源不断输送到山东省内。“外电入鲁”战略实施20年以来,已为山东省输送超1万亿千瓦时的省外电力。
清华四川能研院电力市场所常务副所长蔡元纪表示,山东省经济总量大、高耗能行业比较多,工业用电量很大,从省外调入电力可以有效弥补本地电源不足,增强供电可靠性。此外,“外电入鲁”的电力中,清洁能源占比颇高,能够有效减少省内对煤电的依赖,加快山东省能源转型步伐,降低碳排放。
2025年5月8日,陇东—山东±800千伏(下称“双八百”)特高压直流工程竣工投产。该工程起于甘肃省庆阳市庆阳换流站,止于山东省泰安市东平换流站,采用双八百特高压直流输电技术,输电距离915公里,总投资202亿元,是我国首个风光火储一体化大型综合能源基地的外送功能工程。
该工程投运后,山东已建成“五交四直一环网”的全国规模最大省域特高压交直流混联大电网。山东省政府工作报告提出,2026年山东省将持续提高外电入鲁绿电比重。
与此同时,山东本土的新能源建设也取得了巨大突破,光伏尤其是分布式光伏,成为山东省新能源场站建设的主力军。十多年来,山东省分布式光伏项目开发逐渐形成“户用为主、整村开发、集中汇流、全额上网”的山东模式。
山东省太阳能协会常务副会长兼秘书长张晓斌对经济观察报表示,新能源开发,特别是户用分布式光伏开发,对山东农村居民有显著的增收作用。在新能源建设“山东模式”的带动下,山东光伏发电装机连续8年稳居全国第一,新型储能规模达到717.7万千瓦,全省新增新能源和可再生能源累计装机突破1.15亿千瓦,占电力总装机比重达到48.3%,新能源利用率达97.6%,实现新增用电全部由“绿电”供应。
引导清洁能源多元有序发展
“做加法”的过程中,也伴随着成长的烦恼。新能源发电存在间歇性、波动性等特点。午间光照条件较好时光伏电站发电量达到峰值,风速最大时风电站发电量最高。由于电网系统具有“随发随用”的特点,如果终端用电负荷无法匹配新能源电站的发电曲线,势必会造成部分时段“弃电”和“缺电”的情况。
随着新能源占比不断提高,山东将清洁能源多元有序发展和电力市场建设提上日程。山东省是全国首批电力现货市场建设试点地区,也是首批试点中市场规模最大的地区,长期走在全国电力现货市场建设的前列。
蔡元纪表示,电力现货市场可以更好地利用价格信号发挥资源配置作用,用价格引导供需,此外还能够释放发电侧的发展红利,带来用户侧的电价降低,推动整体电力市场实现“保供需、促转型、稳价格”的作用。
蔡元纪说,山东省是全国第一个引入容量补偿制度和电力爬坡辅助服务市场的省份,这一举措有助于激励火电等系统保障性资源发挥调节能力。2025年底,山东省又率先引入电价零售价格封顶制度。该制度设置了电价上限,可以缓冲价格极端波动对终端用户的冲击,既保障电价不会无限上涨,又避免市场价格信号被过度扭曲,有利于平衡市场自由竞争与风险控制之间的关系。
在电力现货市场的调节下,不同的清洁能源可以实现优势互补,进一步推动山东省清洁能源的多元有序发展。
2025年9月11日,山东省发展改革委正式向社会公示山东2025年新能源机制电价竞价结果。这次竞价共分风电、光伏两个项目组开展,机制电量总规模94.67亿千瓦时,其中风电入选电量59.67亿千瓦时,中标价格为0.319元/千瓦时;光伏入选电量12.48亿千瓦时,中标价格为0.225元/千瓦时。
这是2025年年初国家发展改革委、国家能源局印发《关于深化新能源上网电价市场化改革 促进新能源高质量发展的通知》设置新能源机制电价以来,首次开展的新能源机制电价竞价。
新能源机制电价竞价后的电价,能够满足海上风电投资需求,推动更多开发商转向海上风电开发;电力现货市场价格存在波动,且辅助服务市场更加完善,开发商发现投建储能电站平抑电网波动具备盈利空间,进而转向储能电站建设,2025年山东省新型储能规模已突破1100万千瓦。
山东安装集团副总裁吴亮亮表示:“机制电价竞价释放了清晰的信号,山东省内的新能源开发将转向风电、配合用电负荷需求为主的方向。”
新能源机制电价竞价结果出炉后,张晓斌一直建议光伏开发商转向风电开发、储能电站开发以及海外市场开发。张晓斌说,2025年山东省推出新的“五段式”分时电价政策,让工商业储能在山东的回本周期缩短至3.8年—7年。
随着电力市场化建设的推进,多元能源结构的价值也在不断凸显——其他能源因能弥补风光出力低谷期的电力缺口,获得了更高的市场价值。宋策说,山东已初步打造形成多元协同的电力格局,海上风电、鲁西南采煤沉陷区“光伏+”、胶东半岛核电、地热能供暖等项目持续落地,构建起“风、光、核、热”的互补格局。
2026年,山东省将进一步优化能源结构,开工建设海阳核电三期、沂源石桥抽水蓄能、鲁苏互济用电直流联网工程等项目,加快推进荣成石岛湾核电扩建一期、半岛北N2海上风电等项目建设,建成投产大唐郓城、华能四期等大型清洁高效煤电项目。
从单一绿电走向零碳园区
2026年是中国从能耗双控转向碳排放双控的第一年,也正式进入各省绿色转型成果的重要验收期。在这个关键节点,肩负“建设绿色低碳高质量发展先行区”重要任务的山东,正在低碳领域作出更多突破和尝试。山东省政府工作报告提出,2026年山东省要“打造20家省级以上零碳园区”“探索源网荷储一体化新模式”。
据吴亮亮介绍,2026年山东将持续发力新能源领域,零碳园区、源网荷储一体化项目建设已在山东完成系统部署。2025年下半年起,山东安装集团加速发展转型,持续拓展风电工程、海外市场、新能源场站收并购、运维及工商业源网荷储一体化等业务。
吴亮亮说,从新能源场站到零碳园区,更考验开发商对电力的综合认知能力,发展思路也从单纯追求建设更多新能源场站,转向建设更优质、更符合用电需求的新能源场站。
零碳园区是指通过各种技术手段和管理措施,实现园区内二氧化碳排放的“净零”目标,推动可持续发展和绿色转型的现代化产业园区。源网荷储一体化则是指通过业主自建的新能源项目,为工商业场景提供绿电支持的模式。
零碳园区及源网荷储一体化,既能在电源侧做大清洁能源,又能在电网侧提升智能化调度能力,还能在负荷侧挖掘可中断负荷,并带动储能侧大规模部署新型储能,实现电网多维度联动。
2025年9月,山东省发展改革委、山东省工业和信息化厅、山东省能源局联合印发《关于公布山东省零碳园区创建名单的通知》,山东商河经济开发区,海尔卡奥斯工业互联网生态园等18个园区成功入选山东省零碳园区创建名单。2025年12月,国家发展改革委办公厅、工业和信息化部办公厅、国家能源局综合司联合印发《国家级零碳园区建设名单(第一批)》的通知,52个园区入选国家级零碳园区首批建设名单,其中烟台丁字湾新型能源创新区、东营垦利经济技术开发区成功入选。
山东欣旺达总工程师李文明向经济观察报表示,零碳园区近年来备受关注,是因为其能够稳定并降低企业的能源成本,通过绿电自发自用,减少企业对公共电网的依赖。
枣庄市“零碳智谷”先导区在去年成功入围山东省零碳园区创建名单,山东欣旺达零碳园区是其中的标杆项目。该园区总体规划20MW分布式光伏系统、5MW/10MWh储能系统、110KV变电站、水蓄冷系统以及光储充检智慧驿站,核心是通过“源网荷储云一体化”模式,实现能源的自给自足和高效调度。
据李文明介绍,零碳园区的选址需要综合考量资源禀赋、负荷需求和空间适配性。电源方面,山东欣旺达零碳园区利用已有厂房屋顶和车棚铺设光伏板,实现了土地集约化利用;用电负荷方面,枣庄高新区通过整合锂电产业链,已形成集群效应,为零碳园区能源就近消纳提供了天然市场;输电网络方面,储能电站能够平滑新能源波动,提升绿电消纳率,也可以响应电压波动,避免电压暂降影响锂电池生产。






















































