全国
手机版
二维码
太原
晋中
忻州
大同
朔州
吕梁
阳泉
临汾
运城
长治
晋城
投票
商会
当前日期:2026-04-28
晋商资讯
晋商孵化器
晋商视频
活动服务
长治晋商
晋城晋商
运城晋商
阳泉晋商
吕梁晋商
晋中晋商
朔州晋商
忻州晋商
大同晋商
太原晋商
临汾晋商
山西商会网
推广
热搜:
商会
郑鹏
韩长安
郝金玉
王殿辉
制造业500强
国源科技
晋商年会
胡润
牛扎根
晋商俱乐部首页
晋商年会
晋商国际论坛
晋商八友记+和晋商
晋商视频
走访晋商
晋商沙龙
晋商孵化器
俱乐部服务
首页
>
晋商资讯
>
生产制造
河南山海联合建设198万中标山西国金电力
发布时间:2026-04-28 12:30 浏览:
2213
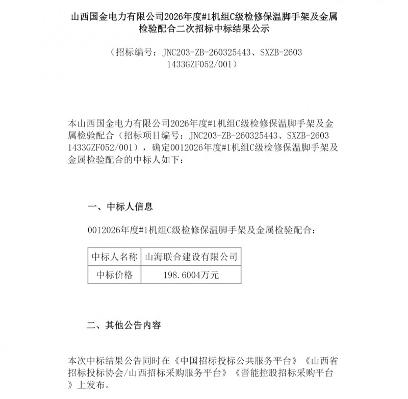
核心提示:【河南山海联合建设198万中标山西国金电力】近日,河南省山海联合建设有限公司,以198万多价格,中标了山西国金电力2026年度1号
中国晋商俱乐部致力于建设服务创新型商业化晋商生态 | 主办全球晋商年度峰会“晋商年会”与“晋商国际论坛”
【河南山海联合建设198万中标山西国金电力】
近日,河南省山海联合建设有限公司,以198万多价格,中标了山西国金电力2026年度1号机组C级检修保温脚手架级金属检验配合项目。
投诉邮箱:tougao@shanxishangren.com
更多
>
同类晋商资讯
• 太原理工大学建筑设计研究院中标美锦集团东于煤
• 太重集团与中国铁科院签署战略合作协议
• 潞安环能一季度业绩“止跌回升”
• 山西宏达钢铁与兰格集团交流数字化转型
• 山西孝义市俊发实业实控了孝义市金晖煤焦有限公
• 山西千亿能源企业产能再扩容,焦煤集团首座划转
• 山西宏达钢铁集团:以精益评比为抓手 激活生产
• 山西长治贝壳电气24.2万多中标冀中能源2026第二
• 山西金利华玻璃绝缘子项目举行烘炉点火仪式
• 山西建邦集团中标徐州矿务集团螺纹钢
申请加入晋商黄页
>
晋商黄页
鹏飞集团
潞宝集团
振东健康
阳光欣鹏
聚义实业
戎子酒庄
山西鸣岐医疗
极贸易
理事会企业动态
山西金利华玻璃绝缘子
【氢能产业】吕梁:“
北京市君合律师事务所
德国西门子能源负责人
鹏飞集团与中集安瑞科
九三学社调研团两会后
全国政协常委赖明在鹏
鹏飞集团供应商大会胜
最新活动动态
【全球晋商经济峰会·
【立即登记】我要参加
申请出席2021第十二届
生物医药及医疗科技版
优秀晋商资讯
匠为科技沈建忠获评烟
从创业者到行业先锋,
优秀晋商鑫富源人力资
晋商俱乐部模式打破了
晋商天佑德集团荣登“
中国晋商俱乐部秘书长
中国晋商俱乐部秘书长
中国晋商俱乐部秘书长
推荐图文
山西阳泉 | 重磅发布
山西省国道241工程被
又一个县出租车100%纯
国内知名专家、行业精
中山千亿风电大王张传
8.6万吨橡胶防老剂项
文化和旅游部艺术司、
教育部介入,人教社:
推荐晋商资讯
平均全铁品位 65% 以上!山西首次进口几内亚西芒杜铁矿,中国主导的海外最大规模铁矿
山西潞宝集团焦化有限公司最新招聘信息50人
卖炮的正规军来了!山西成立省级烟花爆竹专营公司
国内首创煤矸石制备石油裂化催化剂前驱体技术 山西朔州市加快推进科技创新和产业创新融合发展
山西省首次网上挂牌出让铁矿探矿权 大同灵丘区块资源量超亿吨
山西忻州 | 原平市160MW光伏产业融合发展项目:并网发电 年输送绿电3.2亿度
湖北省晋商商会走访会员单位
【顶风作案 底蕴如此深厚】这家山西民企百强再次被督察组点名
山西晋钢智造科技实业有限公司招标05月14日非定尺坯2
山西晋城首个煤矸石固废综合处置项目投运
点击排行
12340
1
累计获补超6亿!山西最大天然气管网运营企业获1.76亿元省级保供资金
12325
2
山西能源监管办组织召开2026年山西电力系统运行方式汇报分析会
12143
3
山西高义钢铁喷煤制粉系统升级环境影响报告获许可
11751
4
山西一煤业公司发生冒顶事故,4人遇难
11481
5
平均全铁品位 65% 以上!山西首次进口几内亚西芒杜铁矿,中国主导的海外最大规模铁矿
11203
6
渤钻井下作业山西首口煤层气施工 渤钻在桂首口页岩气取岩心成功
11094
7
山西晋城石油获得服务地方经济发展突出贡献奖
11043
8
山西建投安装4.9亿承建灵石昕文硫酸钾项目
10572
9
集中调整!交控、华远陆港、国际能源集团等山西省属国企核心管理层迎变动
网站首页
|
京ICP备13017153号
|
极贸易
|
网站地图
|
联系方式
版权©2008-2026 晋商共赢(北京)科技服务有限公司
中国晋商俱乐部致力于建设服务创新型商业化晋商生态
经营模式:公司+商会+互联网思想,经营理念:感恩 改变 宽容 融合