一张卡片
畅行三晋、通达全国
山西目前已全面实现公交一卡通互联互通
持有带有 “交通联合”标识的交通卡
市民和游客即可享受
便捷的跨区域公共交通出行服务
功能亮点
全省互联:可在省内所有城市乘坐公交、地铁。
全国通行:支持全国已接入互联互通体系的 336个城市,真正实现“一卡走天下”。
使用须知
认准标识:仅限带有 “交通联合” 标识的交通卡,无该标识的卡片暂不支持互联互通功能。
当地票价:异地使用时,票价及优惠按当地规则执行。
如何办理?
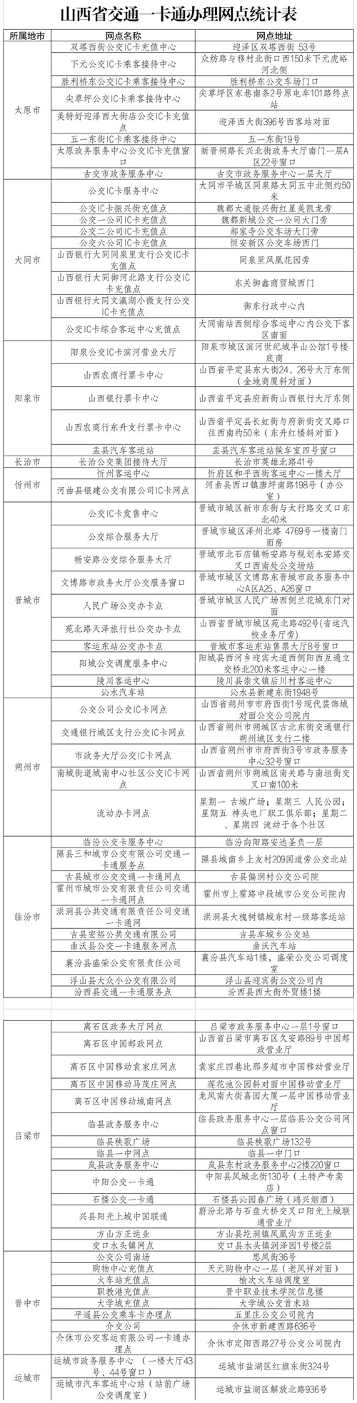
全省已开放办理,具体网点名称及地址见下图《山西省交通一卡通办理网点统计表》。























































