全国
手机版
二维码
太原
晋中
忻州
大同
朔州
吕梁
阳泉
临汾
运城
长治
晋城
投票
商会
当前日期:2026-04-09
晋商资讯
晋商孵化器
晋商视频
活动服务
长治晋商
晋城晋商
运城晋商
阳泉晋商
吕梁晋商
晋中晋商
朔州晋商
忻州晋商
大同晋商
太原晋商
临汾晋商
山西商会网
推广
热搜:
商会
韩长安
郝金玉
郑鹏
王殿辉
制造业500强
牛扎根
国源科技
晋商年会
胡润
晋商俱乐部首页
晋商年会
晋商国际论坛
晋商八友记+和晋商
晋商视频
走访晋商
晋商沙龙
晋商孵化器
俱乐部服务
首页
>
晋商资讯
>
生产制造
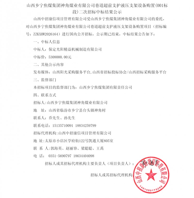
保定光阳精益530多万中标山西乡宁焦煤集团神角煤业液压支架
发布时间:2026-04-08 17:34 浏览:
3811
核心提示:【保定光阳精益530多万中标乡宁神角煤业液压支架】近日,保定光阳精益机械制造有限公司,以530多万价格,中标了山西乡宁焦煤集团
中国晋商俱乐部致力于建设服务创新型商业化晋商生态 | 主办全球晋商年度峰会“晋商年会”与“晋商国际论坛”
【保定光阳精益530多万中标乡宁神角煤业液压支架】
近日,保定光阳精益机械制造有限公司,以530多万价格,中标了山西乡宁焦煤集团神角煤业巷道超前支护液压支架设备。
投诉邮箱:tougao@shanxishangren.com
更多
>
同类晋商资讯
• 晋南钢铁集团角铁等产品中标中煤华利能源控股
• 山西电力建设等联合4.8亿中标山西金阳实业岚县
• 山西柳林金家庄煤业被执行2.8万多
• 山西永鑫能源集团取得大黑山多金属矿探矿权
• 山西王家岭煤业被忻州税务稽查局处罚680多万
• 超1亿,中铁三局集团拟中标吕梁市大项目
• 人民日报评汽车“销冠”易主
• 山西东义煤电铝集团被盐湖区法院执行1.4亿多
• 总投资9.85亿元!山西年产活性氧化钙400万吨项
• 山西祁县:让“中国玻璃器皿之都”品牌更加闪亮
申请加入晋商黄页
>
晋商黄页
鹏飞集团
潞宝集团
振东健康
阳光欣鹏
聚义实业
戎子酒庄
山西鸣岐医疗
极贸易
理事会企业动态
北京市君合律师事务所
德国西门子能源负责人
鹏飞集团与中集安瑞科
九三学社调研团两会后
全国政协常委赖明在鹏
鹏飞集团供应商大会胜
山西长治市市长陈向阳
锚定“美丽鹏飞”新蓝
最新活动动态
【全球晋商经济峰会·
【立即登记】我要参加
申请出席2021第十二届
生物医药及医疗科技版
优秀晋商资讯
优秀晋商鑫富源人力资
晋商俱乐部模式打破了
晋商天佑德集团荣登“
中国晋商俱乐部秘书长
中国晋商俱乐部秘书长
中国晋商俱乐部秘书长
中国晋商俱乐部秘书长
杨志刚-2025百名优秀
推荐图文
山西阳泉 | 重磅发布
山西省国道241工程被
又一个县出租车100%纯
国内知名专家、行业精
中山千亿风电大王张传
8.6万吨橡胶防老剂项
文化和旅游部艺术司、
教育部介入,人教社:
推荐晋商资讯
山西潞宝集团焦化有限公司最新招聘信息50人
卖炮的正规军来了!山西成立省级烟花爆竹专营公司
国内首创煤矸石制备石油裂化催化剂前驱体技术 山西朔州市加快推进科技创新和产业创新融合发展
山西省首次网上挂牌出让铁矿探矿权 大同灵丘区块资源量超亿吨
山西忻州 | 原平市160MW光伏产业融合发展项目:并网发电 年输送绿电3.2亿度
湖北省晋商商会走访会员单位
【顶风作案 底蕴如此深厚】这家山西民企百强再次被督察组点名
山西晋钢智造科技实业有限公司招标05月14日非定尺坯2
山西晋城首个煤矸石固废综合处置项目投运
汾河流域煤矸石无序堆放,何以屡罚屡犯?
点击排行
15620
1
山西平遥减速器总经理刘长胜到访砂石协会
15055
2
山西汇海建筑34万多中标山西钢构科工焊材采购
13818
3
山西长治市市长陈向阳调研中国民企500强潞宝集团
13629
4
特斯拉财务副总裁帕拉尼将离职
12815
5
山西运城又一储能项目开工 总投资5亿元!
12385
6
中国科学院青岛生物能源与过程研究所副主任张国华率队到山西绿源碳索科技考察交流
12372
7
双冠加冕、酒韵为魂,山西竹叶青酒女篮的荣耀之路丨竞无止境,匠心篮途
12141
8
山西宏达集团2026年精益管理工作启动会召开
11915
9
万亿央企落子山西 550亿晋北新能源基地建设迎重磅推进
网站首页
|
京ICP备13017153号
|
极贸易
|
网站地图
|
联系方式
版权©2008-2026 晋商共赢(北京)科技服务有限公司
中国晋商俱乐部致力于建设服务创新型商业化晋商生态
经营模式:公司+商会+互联网思想,经营理念:感恩 改变 宽容 融合