一则悬赏通告,再次将昔日“南通建筑铁军”龙头企业南通三建及其董事长黄裕辉推到了公众面前。
近日,青岛市中级人民法院(以下简称青岛中院)发布通告,被执行人南通三建及相关高管(含董事长、副董事长、董事、监事等)未履行法律义务,向社会公开征集其财产线索,最高可得2500万元赏金。
在上海易居研究院副院长严跃进看来,这些悬赏公告的本质是行业调整周期对企业产生了极大冲击,在债权债务纠纷关系确定的情况下,房企没有更多的财产可执行。法院为顺利推进问题的解决,不得不悬赏进行财产线索征集。
董事长被“天价悬赏”
南通三建这起悬赏源于一笔金额达2.535亿元的民事判决。
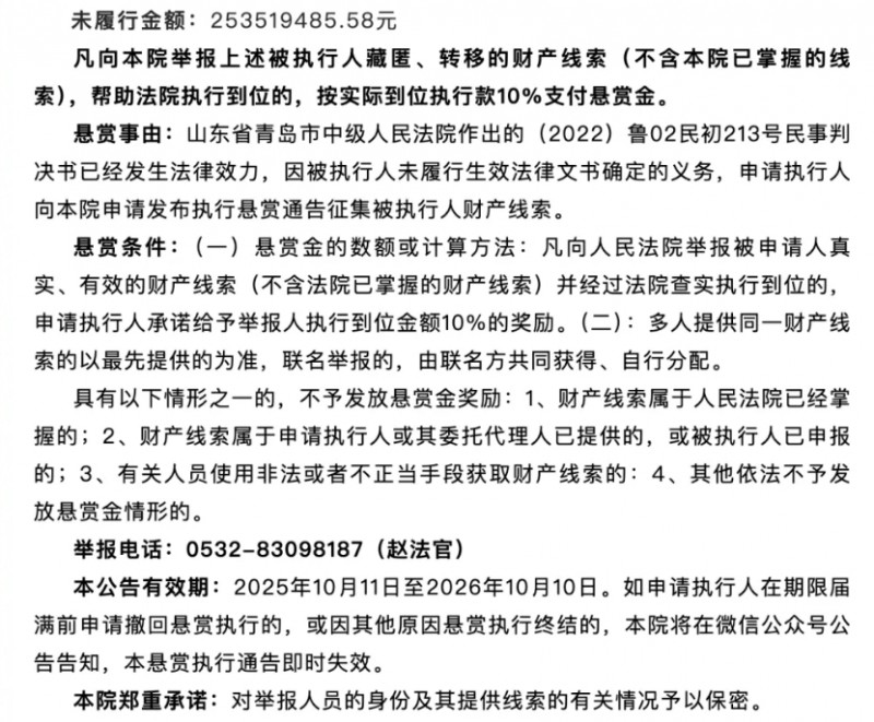
根据青岛中院的通告,该院作出的(2022)鲁02民初213号民事判决书已经发生法律效力,但因被执行人未履行生效法律文书确定的义务,未履行金额高达2.535亿元。

因此,凡向青岛中院举报被执行人藏匿、转移的财产线索(不含法院已掌握的线索),帮助法院执行到位的,按实际到位执行款10%支付悬赏金。据此来算,最高可得到赏金2500万元。

悬赏公告(部分) 图片来源:青岛中院微信公众号
作为曾经的建筑行业巨头,南通三建曾建设过东方明珠电视塔、上海环球金融中心、上海中心、首都机场T3航站楼等知名地标,年营收一度超过1000亿元。
但到了今年上半年,该公司营收0.95亿元,净利润-0.17亿元,期末净资产已处于负值状态,受限资产的账面价值达到2.3亿元。
存续债方面,《每日经济新闻》记者查询企业预警通发现,南通三建目前境内存在一只违约债券“19南通三建MTN001”,违约金额6.18亿元;另有一只违约的中资离岸债券,违约金额1.868亿美元。按照当前汇率折算,南通三建境内、境外违约债余额合计约19.49亿元人民币。
南通三建如今的境地,在外界看来与恒大集团脱不了关系。联合资信此前发布的一份评级报告显示,截至2021年6月底,南通三建与恒大集团的在手合同额85.77亿元,2020年底公司存货中涉及恒大集团的项目合计37.42亿元。
除在手和已投入未结算的金额外,截至2021年6月底,南通三建应收账款和应收票据中涉及恒大集团的款项合计12.12亿元,另有已背书或贴现的恒大集团商业承兑汇票31亿元左右。
另据天眼查,目前南通三建涉及失信被执行人信息达422条,金额约10.63亿元;黄裕辉个人处境同样艰难,目前他有6条被执行记录,金额达5.81亿元,身负多达222条限制消费令。
多地悬赏
今年多地均有法院对房企或房企高管进行悬赏。
今年7月,无锡中院发布悬赏公告,因未能履行生效法律文书确定的义务,对被执行人中南城市建设投资有限公司、中南控股集团有限公司、北京城建中南土木工程集团有限公司发出悬赏。执行标的额约3.13亿元及利息,悬赏期限为一年(2025年7月21日至2026年7月20日)。举报人将根据举报财产执行到位金额的5%获得奖励。以约3亿元标的计算,最高可获奖励达1500万元。
此外,10月20日,海口市龙华区人民法院发布执行悬赏公告,被执行人为海南深鑫房地产开发有限公司,案件涉及房屋买卖合同纠纷,执行标的金额为74万余元,按照执行到位金额的15%发放悬赏金;天津市北辰区人民法院发布悬赏公告,被执行人为天津奇润置业发展有限公司,案件涉及金额约5826.6万元,最高可获得100万元赏金。
“这与公安机关的‘通缉悬赏’有较大区别。”北京金诉律师事务所主任王玉臣在接受每经记者采访时分析指出,二者分属民事执行与刑事侦查程序,在法律依据、实施主体、对象、目的等核心维度也存在本质差异。
“悬赏公告是人民法院针对房企类被执行人‘财产结构复杂、隐匿/转移财产可能性高’的特点,通过悬赏机制拓宽财产线索来源、破解执行难的具体实践。”王玉臣续称,被执行人(尤其是房企及高管)有可能通过关联交易、账外账户、转移资产等方式隐匿财产,法院依职权查控范围有限,需借助社会力量弥补信息差。
同时,悬赏执行是“依靠群众”司法传统的体现,能有效增加财产发现概率并倒逼被执行人主动履行。
















































