全国
手机版
二维码
太原
晋中
忻州
大同
朔州
吕梁
阳泉
临汾
运城
长治
晋城
投票
商会
当前日期:2026-04-18
晋商资讯
晋商孵化器
晋商视频
活动服务
长治晋商
晋城晋商
运城晋商
阳泉晋商
吕梁晋商
晋中晋商
朔州晋商
忻州晋商
大同晋商
太原晋商
临汾晋商
山西商会网
推广
热搜:
商会
郑鹏
韩长安
郝金玉
王殿辉
制造业500强
国源科技
晋商年会
牛扎根
胡润
晋商俱乐部首页
晋商年会
晋商国际论坛
晋商八友记+和晋商
晋商视频
走访晋商
晋商沙龙
晋商孵化器
俱乐部服务
首页
>
晋商资讯
>
地产市政
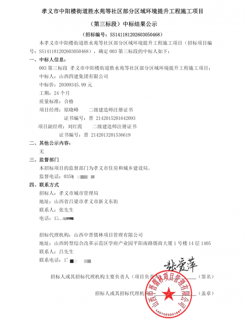
山西四建2030多万中标孝义部分社区环境提升项目
发布时间:2026-04-06 18:42 浏览:
5153
核心提示:【山西四建2030多万中标孝义部分社区环境提升项目】近日,山西四建集团,以2030多万价格,中标了孝义市中阳楼街道胜水苑等社区部
中国晋商俱乐部致力于建设服务创新型商业化晋商生态 | 主办全球晋商年度峰会“晋商年会”与“晋商国际论坛”
【山西四建2030多万中标孝义部分社区环境提升项目】
近日,山西四建集团,以2030多万价格,中标了孝义市中阳楼街道胜水苑等社区部分区域的环境提升工程施工项目。
投诉邮箱:tougao@shanxishangren.com
更多
>
同类晋商资讯
• 山西山安蓝天节能中标衡水供热特许 投资2.6亿
• 今年首季,南通土地收入冲至全国第三!楼市发生
• 重仓海南!范少军:希望山西建投深度参与城市发
• 山西二建集团与内蒙古包钢捷远物流签署1900多万
• 山西晋城市华夏房地产被城区法院执行43万多
• 山西四建集团董事长郑永春到阳泉市中心医院项目
• 又一高管“落马”!西部基建龙头失速
• 锁定一名意向买家!恒大物业即将易主
• 又有物企拿地 领悦服务押注地产开发
• 山西建投三建集团——长治闹市中建造“会呼吸”
申请加入晋商黄页
>
晋商黄页
鹏飞集团
潞宝集团
振东健康
阳光欣鹏
聚义实业
戎子酒庄
山西鸣岐医疗
极贸易
理事会企业动态
【氢能产业】吕梁:“
北京市君合律师事务所
德国西门子能源负责人
鹏飞集团与中集安瑞科
九三学社调研团两会后
全国政协常委赖明在鹏
鹏飞集团供应商大会胜
山西长治市市长陈向阳
最新活动动态
【全球晋商经济峰会·
【立即登记】我要参加
申请出席2021第十二届
生物医药及医疗科技版
优秀晋商资讯
从创业者到行业先锋,
优秀晋商鑫富源人力资
晋商俱乐部模式打破了
晋商天佑德集团荣登“
中国晋商俱乐部秘书长
中国晋商俱乐部秘书长
中国晋商俱乐部秘书长
中国晋商俱乐部秘书长
推荐图文
绘制城市大门:全国工
每周廉洁故事会—共产
推荐晋商资讯
【山西顶好投资被处罚5000元】
山西建投六建集团承建的圣惠新区控规Ⅰ区一期棚户区建设项目封顶
中国与中亚住房城乡建设交流合作迈上新台阶——2025中国—中亚建设部长会议在京召开
绿化撤了,面积大了!疑似山姆超市太原店地块控规修改
地产大变局时代,谁能赢到最后?
“好房子”建设有哪些好做法?首批经验清单发布
北京国贤府贰期热销358套,中建智地引领新一代“好房子”热潮
海南地产“黑马”和他们的三亚“地王”项目
山西最大吨位最大跨度斜拉转体桥主体完工
实地体验了下墓景房,给我吓坏了
点击排行
14591
1
山西海纳实业控股120多万中标四川通江县千佛崖石窟安防工程
12371
2
山西四建集团与二连浩特市政府举行工作会谈
12068
3
案名公布,稀缺小高层!山西建投再建高端改善盘
11766
4
路口燃气膨胀节有泄漏隐患 山西大同路管线所连夜抢修
10645
5
山西建投华融泰公司亮相2026山西“人工智能+”产业融合大会 全面展示AI赋能产业融合新成果
10044
6
无责和解,山西建投旗下A股12亿锂电项目纠纷落幕
9992
7
山西建投集团总法律顾问张世鹏到山西四建集团开展专项调研
9807
8
山西园区建发集团:赋能产城高质量发展
9802
9
建设国家区域中心城市 再现“锦绣太原城”盛景
网站首页
|
京ICP备13017153号
|
极贸易
|
网站地图
|
联系方式
版权©2008-2026 晋商共赢(北京)科技服务有限公司
中国晋商俱乐部致力于建设服务创新型商业化晋商生态
经营模式:公司+商会+互联网思想,经营理念:感恩 改变 宽容 融合