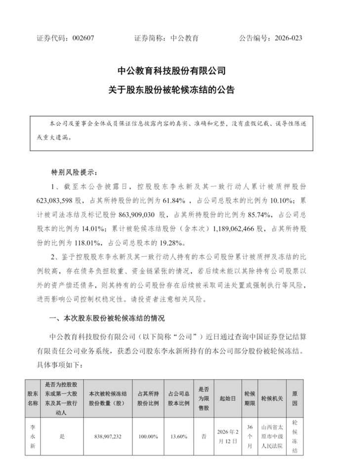
2月24日晚,中公教育(002607.SZ)发布公告称,公司控股股东、创始人李永新所持8.39亿股股份首次被100%轮候冻结,占公司总股本13.60%。所谓轮候冻结,简单理解就是债主在排队等着冻结股权,一旦前面解冻后面的立即生效。而冻结原因为借款担保纠纷,涉案金额约6422.18万元。
“公考第一股”中公教育早已风光不再,其市值巅峰时超2000亿,如今不仅创始人股权全面受限,同时还面临着债务压顶、退费余波等困境,这也再度暴露出其商业模式方面的短板以及早期激进资本运作下,内控治理失效的恶果兑现。
实控人持股全额受限,控制权稳定性面临挑战
根据公告,本次冻结由山西省太原市中级人民法院执行,冻结起始日为2026年2月12日,轮候期限36个月。
截至公告日,李永新及其一致行动人累计被质押股份6.23亿股,占其所持股份61.84%;累计被司法冻结及标记股份8.64亿股,占其所持股份85.74%。值得一提的是,累计轮候冻结比例高达118.01%,已超过自身实际持股。
这也意味着实控人股权已被全面锁定,表决权、处置权、收益权受限,公司控制权稳定性面临实质性挑战。
中公教育在公告中坦言,若实控人后续未能以其除持有公司股票以外的资产偿还债务,则其持有的公司股份存在后续被采取司法处置或强制执行等风险,进而影响公司控制权稳定性。但不会对公司生产经营、生产治理产生重大影响,公司亦不涉及负担重大资产重组等业绩补偿义务。

公告还披露,李永新及其一致行动人最近一年涉11起因债务问题引发的诉讼及仲裁情况,涉及金额超过20亿元。
协议班后遗症未消,去年净利润下降七成
股权危机的根源,是中公教育长期依赖的“不过全退”协议班模式崩塌,叠加激进扩张与资本运作,导致资金链持续紧绷。2025年三季报显示,公司资产负债率高达86.35%,流动负债43.46亿元,而货币资金仅3.73亿元,流动比率不足0.09,短期偿债能力严重不足。
有数据显示,协议班曾贡献公司七成以上收入,但这种以预收学费支撑扩张与现金流的模式,碰上通过率走低、退费集中兑付的情况,立马让公司陷入了“收不抵退”的困境。尽管公司表态内部已成立退费专班,但历史包袱沉重,退费纠纷仍频发,仅黑猫投诉近30天就有231条投诉量,多为退费投诉。
财务数据方面,2025年前三季度,中公归母净利润9196.65万元,同比大幅下滑45.31%,盈利修复被财务费用与债务成本吞噬。1月30日,中公教育发布2025年度业绩预告,预计全年净利润为4250万元至5500万元,同比下降70.06%~76.86%。
公告称,公司全年净利润下降的主要原因为受非经营性损益影响。报告期内,中公教育非经常性损益由正转负,从前一年的收益1.05亿元转为亏损0.12亿元。
近两年,中公虽尝试推进AI学习机、职业技能培训等新业务,试图摆脱单一公考依赖,但新业务收入占比不足5%,规模仅千万级,根本无法对冲公考主业两位数下滑,公司陷入了“旧模式难以为继、新模式尚未成型”的增长僵局。
目前,中公教育总市值不到180亿元,较最高点逼近2700亿元时缩水约九成。

















































