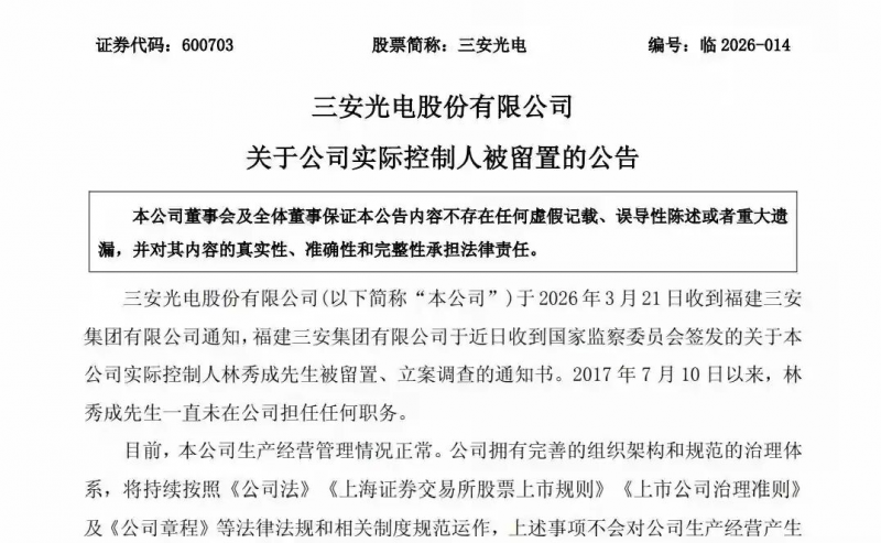
3月22日,三安光电(600703.SH)公告称,公司于2026年3月21日收到控股股东福建三安集团有限公司通知,公司实际控制人林秀成被国家监察委员会留置并立案调查。林秀成自2017年7月10日起未在公司担任任何职务。公司表示目前生产经营管理正常,治理结构完善,上述事项不会对公司生产经营产生重大影响。公司将持续关注事项进展并履行信息披露义务。

3月22日,三安光电(600703.SH)公告称,公司于2026年3月21日收到控股股东福建三安集团有限公司通知,公司实际控制人林秀成被国家监察委员会留置并立案调查。林秀成自2017年7月10日起未在公司担任任何职务。公司表示目前生产经营管理正常,治理结构完善,上述事项不会对公司生产经营产生重大影响。公司将持续关注事项进展并履行信息披露义务。
