3月12日晚,山东A股上市公司恒天海龙(000677.SZ)公告,公司拟通过全资子公司北京多弗海龙飞控科技有限公司(下称“海龙飞控”)以现金方式收购西安市群健航空精密制造有限公司(下称“群健航空”)不少于40%股权。本次交易完成后,海龙飞控将成为群健航空控股股东。

跨界押注航空精密制造
公开资料显示,恒天海龙成立于1989年7月,1996年12月登陆深交所,注册地址位于山东潍坊,作为老牌化纤企业,公司主导产品为高性能高模低缩浸胶涤纶帘子布、帆布,已形成三大系列100多个品种。
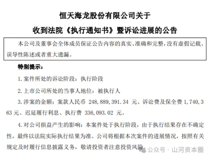
值得注意的是恒天海龙的控制权历经三次变更:2012年央企中国恒天集团通过重整入主;2015年转由温州民企兴乐集团控股;2019年兴乐集团资金链断裂,其所持股权被司法拍卖,由温州康南科技有限公司竞得,公司实控人变更为浙江籍商人、多弗集团创始人胡兴荣。
近年来,恒天海龙积极推进战略转型。2024年,公司成立海龙飞控,切入低空经济领域,研发无人机与eVTOL飞控系统。此次拟收购群健航空,是公司继布局飞控领域后,在高端制造赛道的又一重要布局。
公告显示,群健航空成立于2005年,注册资本3000万元,法定代表人为王洪。该公司是高新技术企业,也是陕西省“专精特新”中小企业,拥有多项技术及发明专利。
群健航空的主营业务的是航空发动机及燃气轮机零部件的研发、生产及销售。其产品主要涵盖长轴类、叶片类、盘环类、机匣类、结构件类等五大类别,精准切入高端精密制造领域。
据公开资料,2024年群健航空启动航空发动机及燃气轮机零部件研发制造项目。该项目总投资4.2亿元,建设周期为2024年至2026年。项目总建筑面积6.6万平方米,规划建设多条精密加工生产线。建成后预计年产值4亿元。

从股权结构来看,群健航空目前由王洪、王六生、王春喜三人持股。其中,王洪持股50%,认缴出资额1500万元;王六生持股40%,认缴出资额1200万元;王春喜持股10%,认缴出资额300万元。
恒天海龙称,本次交易是公司充分发挥上市公司平台优势,结合长期的项目调研与分析经验而开展的跨行业并购实践。公司将按照“大力发展新质生产力”相关指引,积极开拓高端装备制造新领域。
不过,本次交易尚处于筹划阶段。公告显示,本次签署的《股权收购意向协议》为框架性、意向性文件。截至公告披露日,标的公司尽职调查工作尚未完成,最终交易价格等核心条款存在不确定性。
2.5亿执行款压顶
值得注意的是,在推进跨界收购的同时,恒天海龙正面临多起诉讼纠纷。
2026年3月,公司公告称收到安丘市人民法院《执行通知书》,涉及与国恒公司的损害公司利益责任纠纷,执行案款合计约2.49亿元及相关利息、费用。次日,公司正式披露收到两份《执行通知书》,执行标的合计约2.5亿元,案件正式进入执行阶段。
这起案件的源头可追溯至2024年11月。潍坊市国恒产业发展集团有限公司(下称“国恒公司”)起诉恒天海龙,案由为损害公司利益责任纠纷,涉案金额约3.39亿元。法院同时下达《民事裁定书》,查封恒天海龙持有的山东海龙博莱特化纤有限责任公司(下称“博莱特”)51.2622%股权,保全价值3.39亿元,查封期限三年。

国恒公司是潍坊市国有资产经营管理公司下属企业,与恒天海龙同为博莱特的股东,分别持有博莱特48.7378%和51.2622%股权。国恒公司在起诉状中指出:自2014年底至今,恒天海龙长期占用博莱特资金拒不偿还。截至2024年10月31日,占用资金数额已高达2.48亿余元,严重影响博莱特的正常经营。
2025年5月,安丘市人民法院作出一审判决:恒天海龙需偿还第三人博莱特欠款2.4889亿元,并支付资金占用期间的利息损失。2025年10月,山东省潍坊市中级人民法院作出终审判决:驳回上诉,维持原判。
博莱特是恒天海龙的核心子公司,主营高性能高模低缩浸胶涤纶帘子布、帆布,是国内同行业领先企业。2023年,博莱特实现营业收入10.21亿元,净利润1.08亿元,是恒天海龙的主要利润来源。
此外,公司作为原告的案件同样不利。2026年2月,公司披露起诉中国恒天集团、潍坊市国恒产业发展集团的合同纠纷案一审败诉,法院驳回其全部诉讼请求,涉案金额合计约6.42亿元。该案源于股权回购及子公司博莱特相关股权变更事宜,案件尚在上诉期。
诉讼纠纷已对恒天海龙的经营业绩产生重大影响。
1月29日,恒天海龙发布2025年年度业绩预告。公司预计2025年归属于上市公司股东的净利润为400万元至600万元,上年同期为4388.07万元,比上年同期下降90.88%至86.33%。扣除非经常性损益后的净利润为330万元至470万元,上年同期为4289.41万元,比上年同期下降92.31%至89.04%。
恒天海龙在业绩预告中解释称,2025年公司帘子布、帆布产品销售稳定,主要业绩变动原因为上述损害公司利益责任纠纷案件。公司已按判决计提相应利息,该笔利息影响归属于上市公司股东的净利润-4114万元。
值得注意的是,2022年至2024年,公司已连续三年净利润下滑。诉讼压力之下,2025年业绩更是断崖式下跌。
一边是2.5亿元的执行款压顶,一边是跨界收购高端制造。诉讼缠身、业绩大跌之下的恒天海龙,能否凭借这次跨界突围,仍有待观察。
















































