2月9日晚间,萃华珠宝发布公告称,公司因涉嫌信息披露违法违规,已经被中国证监会立案。

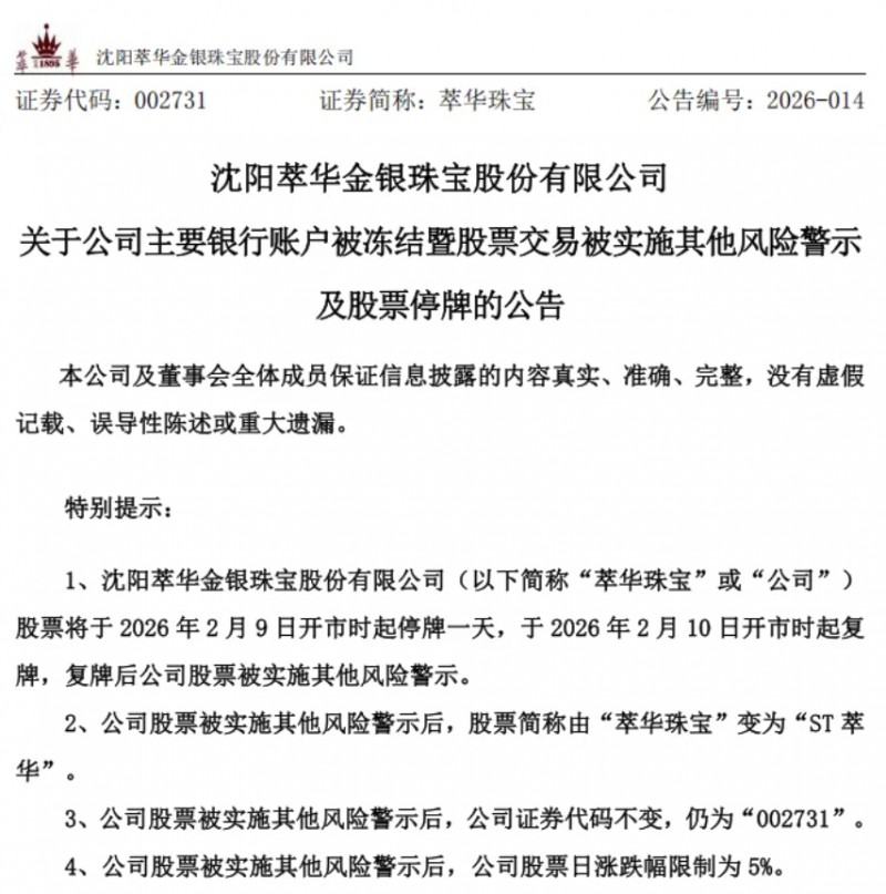
萃华珠宝在公告被立案前夕,已经公告自2月10日开市起复牌,并且复牌后将被实施其他风险警示,证券简称将变为ST萃华。
萃华珠宝自2月9日开市起停牌一天。2月6日收盘,萃华珠宝股价报11.34元/股,总市值为29.05亿元。

涉嫌信息披露违法违规被立案监管
此前查明未及时披露担保事项
公告显示,近日,萃华珠宝收到中国证监会下发的《立案告知书》。《立案告知书》显示,萃华珠宝被中国证监会立案,原因是涉嫌信息披露违法违规。
目前,外界尚未知晓萃华珠宝涉嫌信息披露违法违规的具体事项,但监管部门此前查明萃华珠宝存在信息披露问题。
2025年9月5日,深交所向萃华珠宝及相关人员下发监管函。监管函显示,萃华珠宝为其全资子公司深圳市萃华珠宝首饰有限公司的两笔授信额度提供连带责任担保,但未及时披露相关事项。
监管函显示,2025年1月、2025年4月,深圳市萃华珠宝首饰有限公司向兴业银行股份有限公司深圳分行、北京银行股份有限公司深圳分行,分别申请综合授信额度1亿元,但萃华珠宝在2025年8月12日才披露《关于为子公司提供担保的公告》。
深交所认为,萃华珠宝的上述行为违反了深交所《股票上市规则(2025年修订)》第1.4条、第2.1.1条第一款和《上市公司自律监管指引第1号——主板上市公司规范运作(2025年修订)》第6.2.6条的规定。
即将被实施其他风险警示
公告显示,自2月10日开市起,萃华珠宝将被实施其他风险警示,证券简称将变为ST萃华,股票日涨跌幅限制为5%。

萃华珠宝公告称,公司将被实施其他风险警示,主要是资金紧张、流动性短缺,以及公司及子公司的多笔金融机构贷款逾期违约。
截至2月6日,萃华珠宝及其部分子公司的累计借款逾期本金为2.54亿元,并且多家金融机构提起诉讼或仲裁,导致萃华珠宝及其子公司的主要银行账户被法院冻结,对萃华珠宝的业务开展带来重大影响。
萃华珠宝公告称,公司基于谨慎原则认为,上述事项属于主要银行账户被冻结的情形,触及深交所《股票上市规则(2025年修订)》第9.8.1条第(六)项的规定,导致公司股票交易将被实施其他风险警示。
对此,萃华珠宝计划采取多种措施改善其生产经营和财务状况,包括针对客户款项成立专门收款小组,加大对客户款项的回收力度;积极与债权人、法院等进行沟通,寻求解决方案,争取通过资产置换的方式解除账户冻结等。






















































