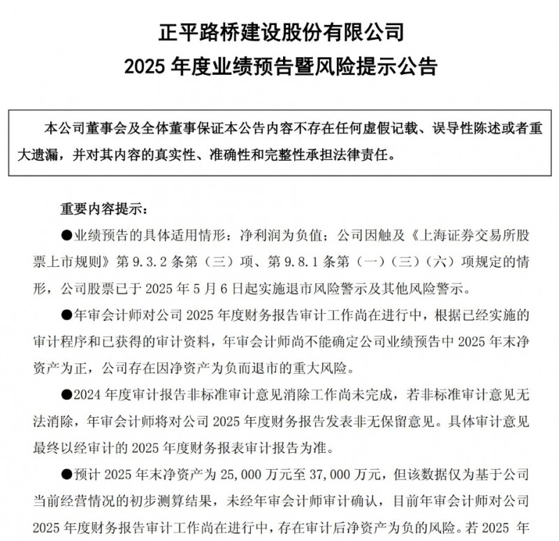
上周刚宣布2025年末净资产预计为正的*ST正平(SH603843,股价6.06元,市值42.40亿元),本周便收到来自监管的进一步追问。
2月5日晚间,*ST正平公告称,收到上海证券交易所(以下简称“上交所”)下发的监管工作函。此前,*ST正平在2025年度业绩预告中称,预计2025年末净资产为2.5亿元至3.7亿元。不过,年审会计师对此出具专项说明,表示“尚不能确定”,直指公司存在因净资产为负而退市的重大风险。

图片来源:*ST正平公告
《每日经济新闻》记者(以下简称“每经记者”)注意到,监管工作函要求*ST正平核实并补充与2025年业绩预告相关事项细节,如应收款项的减值计提是否充分、预重整债权申报的准确性与完整性,以及2024年被出具非标审计意见所涉的收入确认与成本计量问题。上述问题均对*ST正平是否会触及终止上市情形的判断具有重大影响。
净资产“生死线”成焦点,三大问题遭监管连环问
对*ST正平而言,2025年年报将是决定其上市地位的关键。
就在收到上交所监管工作函的几天前(1月30日),*ST正平刚刚发布了2025年度业绩预告,并披露了公司股票可能被终止上市的风险提示公告。
此次上交所监管工作函追问的核心,在于*ST正平能否在2025年末实现净资产转正。
根据监管工作函,*ST正平预计2025年营业收入高于3亿元且净利润亏损,预计2025年末净资产为正(2.5亿元至3.7亿元)。年审会计师出具业绩预告专项说明显示,年审会计师尚不能确定*ST正平业绩预告中2025年末净资产为正,公司存在因净资产为负而退市的重大风险。同时,年审会计师表示,公司2024年度非标审计意见所涉事项尚未消除,可能对公司2025年财务报告发表非标审计意见。

图片来源:*ST正平公告
上交所的监管工作函重点关注了可能影响*ST正平净资产的三大问题。
首先是大额应收款项及合同资产的减值风险。截至2025年三季度末,*ST正平的应收账款、合同资产及其他应收款合计高达36.5亿元。每经记者注意到,*ST正平同期的归母净资产仅为2.80亿元。上交所要求*ST正平说明往来款项预计收回时间以及坏账计提是否充分,并提醒该公司不得出现少记减值、虚增资产规避退市情形,并要求其充分提示资产减值导致净资产为负的重大退市风险。
除此之外,截至2025年三季度末,*ST正平的长期股权投资账面价值为4.27亿元、其他权益工具账面价值为1.29亿元。不过,在这些投资中,*ST正平持有的部分公司股权已经被司法冻结,但公司并未计提减值或者减值比例相当有限。上交所要求*ST正平说明资产减值是否充分,并请年审会计师发表意见。
其次是债权申报的有效性。据了解,*ST正平已启动预重整,债权申报工作已于2026年1月25日截止。然而,监管工作函指出,*ST正平的主要子公司如贵州金九金建设发展有限公司等并未被纳入此次预重整债权申报范围。上交所对此提出疑问,相关子公司是否存在涉及非标审计意见相关情况。
最后,监管工作函再次聚焦导致*ST正平2024年财报被出具“无法表示意见”的根源问题——收入确认与成本计量。年审会计师当时指出,*ST正平的工程款结算与账面存在差异,供应商及工程管理与控制相关的财务报告内部控制运行存在缺陷。上交所要求*ST正平详细披露2025年度确认收入的项目情况、完工进度依据及合理性等,说明各项目成本费用的准确性、完整性等。
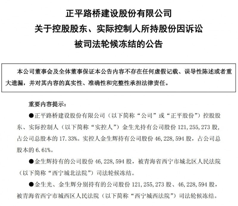
实控人持股全冻结叠加股价巨震,内忧外患并存
在退市风险高悬的同时,*ST正平的内部治理和外部市场环境也亮起了红灯。
根据*ST正平1月9日公告,因未能按期履行对银行的还款义务,*ST正平及子公司被诉至法院。受此牵连,*ST正平实际控制人金生光、金生辉所持有的公司股份已于2026年1月被司法轮候冻结,且所持股份已全部处于冻结状态。尽管公司表示此事不会导致控制权变更,但这也无疑加剧了其本已紧张的资金链风险。

图片来源:*ST正平公告
具体来看,导致股份冻结的诉讼涉及两笔贷款:一笔是*ST正平向青海西宁农村商业银行股份有限公司的1.03亿元贷款未能按期履行还款义务;另一笔是*ST正平全资子公司青海路拓设施制造集团有限公司向青海银行股份有限公司城北支行的1200万元贷款未能履约。
每经记者注意到,在二级市场上,*ST正平股价也经历了“过山车”般的行情。自2025年12月24日至2026年1月9日期间,*ST正平股价累计6个交易日涨停,累计涨幅达52.69%。但随后风云突变,1月12日至1月29日期间,*ST正平有7个交易日跌停,累计跌幅达24.96%。2026年1月30日至2月5日期间的3个交易日,*ST正平涨停,累计涨幅达18.59%。

图片来源:*ST正平公告
*ST正平在公告中坦言,公司基本面未发生重大变化,股价剧烈交替波动已积累较高交易风险,提醒投资者盲目参与可能面临重大损失。
















































