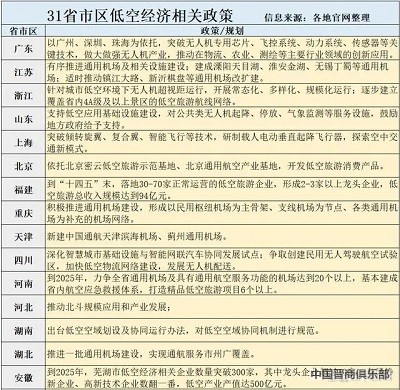
低空经济已成为全球主要经济体打造先进产业集群、主导未来发展节奏的重要新赛道,我国在该领域通过加强顶层设计实现全面拓展。从31个省市区已经发布的低空经济相关政策与规划来看,广东等少数经济大省重点发力无人机方面的产业链延展,上海等省市注重拓展低空新场景的应用探索,大部分省市区根据自身优势与不足之处,加速通用机场建设。如有充裕的资金助力,政策叠加场景将成为我国各地低空经济发展的突破点。

夯实无人机产业链,广东、四川扩大优势
低空经济产业链较长,入局的企业呈逐年稳增的态势。其中,无人机产业是低空经济的主导产业,作为我国无人机产业集聚度最高的地区之一,广东在规划低空经济发展时有着先发优势。深圳、广州、珠海等城市在低空经济相关政策的探索上走在了前列,而广东的相关政策尤为重视无人机产业链的布局、延展。四川也因为成都拥有位居全国前列的工业无人机产业,以此为根底打造了良好的低空经济产业生态。安徽和陕西也有意在此方面拓展。

场景拓新,上海领衔长三角地区率先发力
珠三角地区在无人机产业方面拥有领先优势,企业众多、资金密集,长三角地区也不遑多让,上海、江苏、浙江等省市同样有着较为发达的无人机产业。上海一方面注重低空经济载具的相关技术突破,一方面积极探索低空应用新场景,如典型的载人eVTOL,最新成果是上海至苏州的城际往返,单程可在30分钟以内、价格单人仅数百元。

通航联网,十余个省区通用机场建设加速
低空经济可供拓展的新场景众多,北京、浙江、福建、河南、黑龙江均在规划里重点提及低空旅游,上述省市也确实拥有发展低空旅游的环境、产业优势,极易取得成效。十余个省市区选择在低空基础设施特别是通用机场上发力,要么提出了具体的通用机场建设数量,要么明确何时构建起合理的机场群体系,实现区域内的通航服务全覆盖。

锚定2025,时间紧迫亦需避免资源浪费
低空经济站上风口,庞大的市场规模有望保持较高的年度增速。但相当部分的省市区将规划落实的时间设置为2025年,即十四五末,这意味着各地对有限的资金和资源的竞争将呈白热化,此时,一方面业界对极有可能出现的马太效应持矛盾心态,一方面还需避免恶性竞争与资源浪费。在此期间,地方引导基金的数量与投向成为各方争夺的焦点。






















































