4月2日,永泰能源公告完成了公司董事会换届选举,窦红平正式接任公司董事长一职,常胜秋出任副董事长兼总经理;原董事长王广西随着这轮换届卸任。人事大调整同时,公司还公布了一项不超过20亿元的融资方案,专项用于核心在建项目海则滩煤矿的建设,同时股东会审议通过了公司经营范围的调整,将电池制造、储能技术服务等新能源业务正式纳入经营范围。这一系列动作,或将为永泰能源带来新的发展机遇。
01、高层换血,窦红平接棒
永泰能源第十三届董事会第一次会议审议通过了关于窦红平先生为董事长,常胜秋为公司副董事长、总经理的议案。据了解,窦红平出生于1968年10月。早年曾在上海大屯能源股份有限公司龙东煤矿、孔庄煤矿担任矿长职务,积累了深厚的一线生产管理经验。
窦红平曾任永泰能源公司董事、子公司华熙矿业有限公司董事长、山西康伟集团有限公司董事长等职;2020年升任公司总经理,2022年出任常务副董事长。此次接任董事长前,他还担任公司党委书记、北京德泰储能科技有限公司董事长等职务。

随着这轮换届的完成,永泰能源创始人、原董事长王广西退出董事会。王广西2003年创立永泰集团,是“永泰系”的实控人,2018年10月起担任永泰能源董事长。其在任内,推动了公司向“传统能源+新型储能”方向的战略转型。2025年11月,王广西因其控制的另一家上市公司海德股份涉嫌信息披露违法违规,永泰能源曾公告澄清,该立案事项与公司自身无关,不会对公司的正常生产经营产生影响。

永泰能源成立于1992年,1998年5月登陆上交所,控股股东为永泰集团。公司自2017年起总资产超千亿,截至2024年底,总资产1077.75亿元,主营业务为煤炭和电力。公司2024年全年实现营业收入283.57亿元,归母净利润15.61亿元;其中电力业务为公司第一大收入来源,全年电力收入184.06亿元,占总营收的64.91%;煤炭收入91.67亿元,占比32.33%。进入2025年,受焦煤市场价格较大幅度下跌、电力市场竞争加剧以及江苏主力电厂配合线路施工陪停等多重因素影响,公司业绩承压。不过,公司预计2025年全年仍可实现经营性净现金流60亿元以上。
02、20亿输血核心项目
除了宣布新的人事任命,公司董事会还审议通过一项不超过20亿元的融资方案,用于海则滩煤矿项目建设。本次融资通过永泰能源全资子公司郑州裕中能源有限责任公司(以下简称“裕中能源”)以“股权+债权”相结合的模式引入中信金融资产作为合作方。裕中能源向中信金融资产转让陕西亿华矿业开发有限公司(以下简称“山西亿华”)10%的股权,转让对价为5.85亿元,期限60个月。
此外,裕中能源以持有陕西亿华41%股权按账面价值23.97亿元及不低于 277 万元现金出资作为劣后级信托财产委托中信信托有限责任公司设立信托计划,由中信金融资产提供优先级资金,向陕西亿华发放不超过14.14亿元的信托贷款,期限不超过60个月。合作到期后,永泰能源或其指定方有权回购中信金融资产持有的10%股权,回购价格需加上不低于5.625%的年化预期收益。
同时,信托计划取得不低于7.5%年化预期收益率并进行清算,向裕中能源分配原状返还陕西亿华41%股权。作为永泰能源战略布局陕北能源基地的核心项目,海则滩煤矿承载着公司产能扩容、业绩跃升的关键使命。该项目位于陕西省榆横矿区南区,总投资85亿元,资源储量达11.45亿吨,煤种为平均发热量超过6500大卡的高热值优质化工用煤及动力煤,核定产能为600万吨/年,充分达产后可达1000万吨/年。上述项目自2022年12月底正式开工以来建设进度快于原计划。截至2025年11月,四条井筒已全部贯通,二期工程临近尾声。海则滩煤矿预计于2026年6月底完成首采工作面安装,2026年7月初开始试采出煤,2027年一季度实现联合试运转并达到当年投产即达产的目标。
据证券时报市场人士分析,项目充分达产后,预计每年可新增营业收入约65亿元,新增净利润约30亿元。除海则滩煤矿外,永泰能源还正在推进煤下铝及伴生金属镓的资源综合利用。2026年2月,公司公告旗下金泰源煤矿完成矿产资源储量评审备案,查明铝土矿资源量512.95万吨。这是继森达源煤矿之后,公司8座规划矿井中第二个完成煤下铝勘察的项目,两矿合计已查明铝土矿资源量近1297.21万吨,伴生金属镓资源量803.98吨。早在2024年,公司整体规划对旗下8座煤矿进行煤下铝勘察,预估铝土矿总资源量达1.16亿吨,按当时现有产能690万吨/年测算,预计每年可新增营业收入逾27亿元、新增净利润约4.6亿元。
03、储能转型,双轮驱动
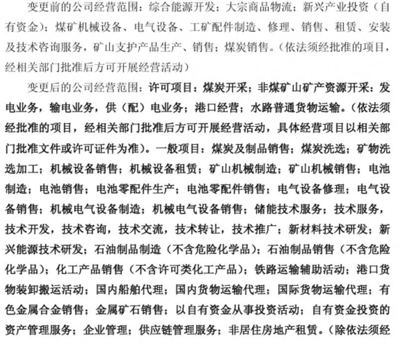
永泰能源除了持续在煤炭方面发力,还秉承“以煤电为基、以储能为翼”的发展战略,大力推动全钒液流电池领域的布局,“传统能源+新型储能”双轮驱动发展新格局正加快形成。公司4月2日召开的临时股东会还审议通过了经营范围变更的相关议案。新经营范围中加入了多项新能源相关业务,包括电池制造、电池销售、电池零配件生产、电池零配件销售、储能技术服务、新兴能源技术研发、新材料技术研发等。

永泰能源正积极布局钒电池储能全产业链,目前已拥有优质五氧化二钒资源量达158.89万吨。公司位于张家港的一期300MW/年全钒液流电池生产线正有序推进;首座MW级储能电站——南山光储一体化储能电站已于2024年9月正式投运。该系统集成了2.7MWp光伏与1.5MW/6MWh钒电池储能,以4小时长时储能为矿山提供清洁能源替代与应急供电保障。2024年5月,公司还斥资9200.87万元实现了对德泰储能的100%全资控股。
德泰储能所属一期3000吨/年高纯五氧化二钒选冶生产线于2023年6月开工建设,目前仍在建设中。在技术层面,永泰能源通过旗下德泰储能及新加坡子公司Vnergy,在全钒液流电池核心技术上实现了多重突破。在2024年度提质增效重回报行动方案中,公司还提到其战略目标是到2027至2030年实现30%的全钒液流电池市场占有率,成为储能行业全产业链发展领先龙头标杆企业。
此外,公司还新增了石油制品制造与销售(不含危险化学品)、有色金属合金销售、金属矿石销售等业务。据了解,公司的石化业务主要为位于惠州大亚湾的华瀛石化项目,其拥有30万吨级码头和115万立方米仓储能力,是国内仓储经营货种最多的企业之一。同时,项目,为保税仓和出口监管仓“两仓合一”试点单位,具有较强的竞争优势。至此,公司完成了领导层的更换、核心项目的融资以及相关经营范围的变更。这一系列动作都将为永泰能源巩固现有电力与煤炭主业,有序推进储能产业发展提供支持。

















































