神农科技集团正式托管美特好超市后,迅速实现平稳过渡,并在稳定就业、保障供应链、提振运营等方面取得多项关键进展。
以售卡方式快速回笼资金
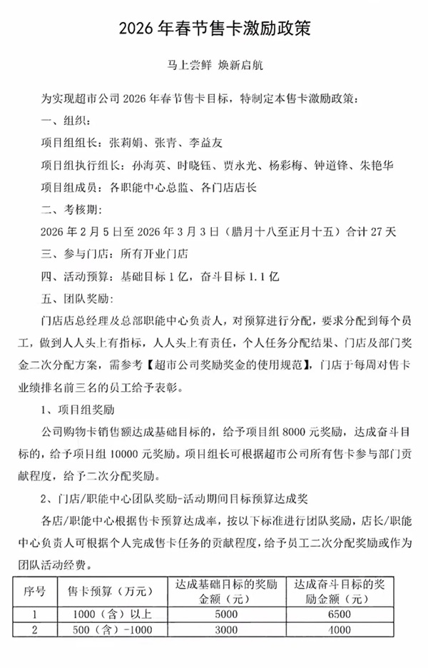
近日,美特好《2026年春节售卡激励政策》相关内容正式传出。为确保超市公司2026年春节售卡目标顺利达成,公司不仅制定了专项售卡激励政策,还专门成立了项目组,全面统筹推进售卡相关工作。
本次春节售卡活动周期为2026年2月5日至2026年3月3日,合计27天。活动期间,所有开业门店的售卡基础目标设定为1亿元,奋斗目标则为1.1亿元。
为充分调动各方面积极性,公司制定了多层次的奖励机制。其中,各门店、职能中心将根据售卡预算达成率获得团队奖励,店长、职能中心负责人可结合员工个人在售卡任务中的贡献程度,将奖励用于员工二次分配或作为团队活动经费。其中,售卡预算在1000万元及以上的主体,达成基础目标可获得5000元奖励,达成奋斗目标可获得6500元奖励。
除各门店及职能中心的团队奖励外,卡部团队与全体相关员工也享有专项奖励。若春节售卡活动整体完成基础目标,卡部团队将获得2000元奖励;若完成奋斗目标,卡部团队奖励将提升至3000元。
员工个人奖励方面,全体神农美特好员工、门店促销员均可按个人售卡总额的0.15%领取奖励,个人奖励最高限额为3000元。
与此同时,公司也明确了相应的处罚规定。若门店、职能中心未达成售卡预算目标的90%,且在神农美特好所有门店、职能中心中排名最后两名,将对该门店店长、职能中心负责人扣除2点。
为保障售卡工作规范有序推进,方案进一步强化了资金与流程监管。明确店长、客服课长、收银课长、防损经理对售卡资金安全及流程规范负有直接管理责任;严禁售卡人员出现私下套现、刷信用卡套取现金、合并单据套取折扣等违规行为。



拿下772万春节大订单
此外,美特好还通过中标企业春节福利采购项目,以应对当前经营形势、补充现金流。
2月4-5日期间,美特好中标了太原公共交通控股(集团)有限公司2026年春节职工慰问品采购项目,尖草坪区总工会2026年春节福利项目,万柏林区总工会2026年度节日慰问品项目,以及山西交通实业集团春节福利项目。
其中,太原公共交通控股(集团)有限公司计划为约8847名职工发放春节慰问品,每人标准300元,具体涵盖2桶5升装花生油、10公斤米及10公斤面,按此计算,该项目中标金额约265.41万元;
尖草坪区总工会的项目,中标金额383.04万元,核心标的包含大米、面粉、花生油、干果礼盒、牛肉、老陈醋等9类民生刚需品;
万柏林区总工会的项目,中标金额850元,核心标的为节日慰问品;
山西交通实业集团的项目,中标金额123.4425万元,核心标的为坚果礼盒、大米、牛肉礼盒等。
上述项目合计中标金额约772万元。
对美特好而言,此类订单的不仅能在短期内实现现金流补充,同时订单的稳定性和确定性,相较于零售端的消费波动,回款周期更短、违约风险更低,能够有效对冲春节期间备货、运营带来的资金压力。
实现平稳运营
神农科技集团托管美特好以来,美特好逐步摆脱了经营困境。
1月3日,神农科技集团、美特好等同步发布了重整公告。该公告显示,山西美特好连锁超市股份有限公司重整工作组委托神农投资(山西)有限责任公司即日起对美特好进行托管运营;2026年1月4日起,对美特好凯旋街店、尖草坪店、体育路店、康宁街店、开心大集滨河店进行休业重整,1月25日首批15家门店焕新营业,其他门店根据筹备计划适时开业;焕新营业门店将优先使用原门店职工;美特好储值卡继续使用,使用办法于1月12日前另行公布。
1月12日,神农科技集团、美特好再发公告称,为维护原美特好储值卡用户利益,同时让焕新开业的“神农美特好”门店顺利起步以便提供优质服务,从1月25日起,原美特好储值卡可在托管门店继续使用。每笔消费金额的50%可使用储值卡支付,50%使用现金或其他方式支付。
1月25日,神农美特好首批16家门店如期正式开业。1月30日,神农投资再次发布公告,宣布临汾尧都大道店、朔州民福东街店于1月31日同步开业。
近日,山西省委常委、副省长汪海洲深入省国资运营公司、山西建投、神农科技、大地控股,调研省属企业经济运行、数智化管理、安全生产等工作。
据悉,神农科技集团在调研期间向汪海洲副省长介绍了托管美特好超市的相关事宜。
神农科技集团披露,集团(神农投资)于2026年1月3日正式签订托管协议,平稳聘用原美特好公司核心高管,快速解决了逾2500名员工返岗需求,与600余家供应商重新签约,清徐物流基地创下日均收货3200万元的历史纪录。同时,在金融机构大力支持下,获得授信合计达18亿元。
美特好破产重整
美特好集团曾在山西零售市场占据龙头地位。1993年,美特好集团从不足百平米小店起步,一度成长为全国商业连锁百强,集团旗下美特好超市在太原及周边地区拥有近200家门店,并在2023年以约85.92亿元的销售额位居山西省零售业50强榜首。
随着中国零售行业整体转型,传统大卖场模式受到剧烈冲击,美特好也不得不踏上艰难的改革之路。
2025年,美特好集团将转型重心押注于食品超市赛道,推出新品牌“开心大集”,试图通过更聚焦的业态寻找生机。按照初期规划,美特好拟于2025年在太原开设四家开心大集门店,其中胜利桥东滨河店与汾东大街店已于9月27日率先开业,原定12月重装开业的迎宾店与迎西店则意图实现对城区的广泛覆盖。
不过,到了第四季度,美特好因战略调改关闭14家门店,引发消费者恐慌,进而导致预付卡挤兑风波,其董事长储德群曾公开表示,预付卡资金用于物流体系建设及优鲜多歌央厨工厂投资,同时叠加销售额停滞、门店数量下滑等问题,企业陷入现金流恶化的困境之中。
2026年1月25日,太原市中级人民法院公告显示,美特好于2025年12月20日提交预重整申请,并于2026年1月20日由公司与重整工作组正式申请破产重整。根据法院公告,债权人需在2026年3月31日前向管理人申报债权,逾期可能影响受偿。目前企业以“神农美特好”之名继续运营,重整具体方案及未来走向备受关注。
值得一提的是,目前,美特好已由神农科技集团托管运营,托管仅涉及经营权变动,产权、债务及法人主体并未变更,旨在维持企业正常经营、稳定资产与债权人权益,神农集团并非法律意义上的“接盘方”。
若未来神农集团有意实质接手,仍需经过重整程序,通常路径是待重整计划批准后,托管方可作为重整投资人,通过“现金+债转股”等方式获取控股权。若重整失败进入清算,相关资产则可通过公开竞拍处置。






















































