最近,半导体产业链爆发。
数据显示,在92家电子-半导体行业中,已有74家披露了业绩预告,其中,预增达到60家。
在沉寂了两个月后,半导体芯片股“王者归来”,势头强劲。
与此同时,汽车芯片从20元暴涨到2800元,堪称2022年最牛资产。
俄乌冲突升级,对半导体芯片产业有何影响?汽车芯片短缺问题如何演变?国产半导体行业的机会何在?
01
半导体芯片作为供应链和产业链高度全球化的产业,自疫情以来,生产和供应一直处于紧张失衡状态。
更让人没想到的是,俄乌地缘冲突,居然加剧芯片产业危机。
原来,俄罗斯和乌克兰这两个国家不仅盛产石油天然气,还掌握两大半导体关键材料——电子特气和钯元素。
半导体工业用的气体统称电子特气,作为第二大半导体关键材料,可占晶圆制造过程材料成本的14%,仅次于价值占比31%的硅片。

在芯片生产过程中,从硅片生长、光刻、沉积、刻蚀、离子注入,到最后的封装,每一个环节都离不开电子气体,其质量直接影响电子器件的良率和性能。
许多半导体制造商都依赖来自俄罗斯和乌克兰的材料。
俄罗斯生产氖气,然后由一家专业的乌克兰公司提纯,乌克兰供应的氖气约占全球70%,并且供应全球约40%氪气,和30%的氙气。

俄罗斯供应的钯元素,同样重要,其与钌、铱、银、金、铜等熔成合金,可提高钯的电阻率、硬度和强度,是航空航天、核能、汽车制造中的关键材料。
此前,特殊气体的价格已普遍上扬,其中,氖气每立方米上涨了近3倍,氪气也同样有3倍的涨幅。

2015年俄罗斯并吞克里米亚半岛时,氖气价格曾飙升10倍以上。
此次俄乌冲突,会直接冲击该地区惰性气体供应,气体供应量减少将造成价格上涨,晶片生产成本可能因此上涨。
02
半导体材料供应紧张,主要冲击美国、欧洲的8英寸、12英寸晶圆厂产能。
这对于汽车缺芯来说,无异于雪上加霜。
一辆汽车,从胎压监测系统、水温传感器、摄像头,到动力系统、底盘安全系统、自动驾驶域控制器,都离不开芯片。
随着汽车智能化、网联化、电动化发展,2021年数据,平均每辆车所需芯片数量已经达到1000颗以上。

尽管汽车芯片越来越重要,但它的短缺却暂时无解。
因为在手机、电脑芯片面前,车载芯片的全球市场份额大概为400亿美元,占比不到10%。
这个量级还要分散到上千种芯片,所以对于芯片企业来讲,汽车芯片很难争抢过手机笔记本芯片的生产排期。
就算企业将产能转移到汽车芯片领域,也需要24周(半年)甚至更长时间。
更别提疫情影响,马来西亚等芯片封测工厂大范围停工,让转产、稳产中的车用芯片供应链雪上加霜。
2021年全球汽车芯片短缺,预计造成多达450万辆汽车产量的损失,约为全球汽车年产量的5%。

更严重的是,“缺芯”传导到二级市场交易层面,引发经销商哄抬汽车芯片价格乱象。
据国家市场监管总局披露,部分汽车芯片加价率最高达 4543%。
03
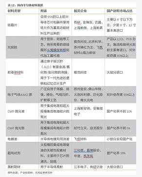
对于我国来说,电子特气和汽车芯片生产领域,正在加速布局国产替代。
2010-2020年,我国电子特种气体行业市场规模一直呈现增长趋势,2020年已经达到173.6亿元,同比大幅增长30.1%。

另根据中国半导体工业协会数据显示,2020年中国高纯电子特气需求占比中,集成电路达到45%,为第一大使用领域。
其他领域依次为显示面板(35%),太阳能(15%)和LED(5%)。
因此,俄乌冲突导致的半导体气体和材料短期,对于国内的影响有限。
我们由于半导体气体和材料的获取渠道畅通,反而有机会短期内提升市场份额。

汽车芯片领域,国内企业量产汽车芯片不存在技术瓶颈。
70%左右的车规级芯片使用的是40纳米制程,相比个人电脑和手机,汽车芯片产业链实现进口替代,理论上不存在太大技术障碍。
以前,车规级芯片利润率偏低,企业生产积极性不高,国内企业大多并没有把汽车芯片当作主攻方向。
因此,汽车芯片国产化率较低,微控制单元功能芯片几乎全部依赖进口。
车规级芯片生产基本集中在意法半导体、德州仪器、恩智浦、瑞萨等少数几家企业。
现在,国家重视强链补链,我国正在努力建立起一个完善的汽车芯片产业创新生态,解决我国汽车行业接下来发展中的短板。

国内车企中的比亚迪、上汽以及不少半导体企业已先后入局车规级芯片领域。
下一步,有望在整车操作系统基础软件上达成共识,形成真正的国产汽车芯片合力。
因此,2022年将是国内半导体产业IC设备零部件及材料国产化加速元年。
很多国内企业,依托强大机加工能力,横向拓展IC设备精密零部件业务,广泛应用于PVD、CVD等半导体设备。
半导体产业链上的企业,有望于2022年加速成长,形成第二生长曲线。
在资本市场上,芯片股还将继续受到资金热捧。


