晋商俱乐部
晋商年会
晋商孵化器
关于我们
返回
乡村振兴
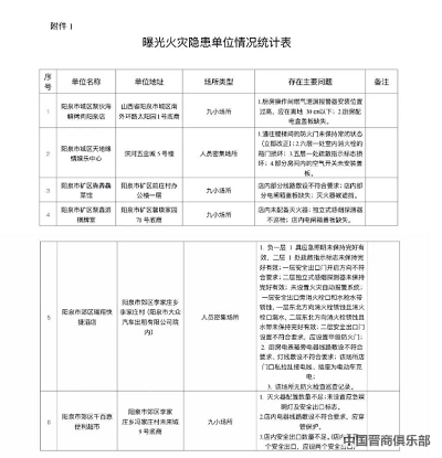
曝光!14家火灾隐患单位→
发布时间:2024-03-25 10:52 浏览:
403
近日
阳泉消防曝光14家火灾隐患单位
具体如下
↓↓↓
标签:
乡村振兴
农林渔牧
农业农村
地方特色
投诉邮箱:tougao@shanxishangren.com
晋商黄页-晋商网址导航
>
>
>
>
申请加入晋商黄页
鹏飞集团
潞宝集团
振东健康
阳光欣鹏
聚义实业
戎子酒庄
鸣岐医疗
极贸易
晋商俱乐部
——致力于建设服务创新型商业化晋商生态
经营模式:公司+商会+互联网思想
经营理念:感恩 改变 宽容 融合