根据2022年3月31日银保监会发布的银行金融机构法人名单,截至2022年3月31日,我国共有68家信托公司,名录如下:
表1:信托公司名录

以注册地而言,这68家信托公司分布于全国28家省(直辖市或自治区),目前除台湾省、中国香港和中国澳门外,内地仍有包括广西、海南和宁夏尚未有信托公司设立。北京市拥有最多的信托公司,多达11家,包括中信信托、外贸信托、华鑫信托、民生信托、中诚信托、英大信托、中粮信托、国投泰康信托、金谷信托和国民信托等;上海则拥有6家信托,排名第二,包括上海信托、安信信托、华宝信托、爱建信托、华澳信托、中海信托及中泰信托;广东和浙江分别拥有5家信托,并列排名第三,广东省的5家信托中其中2家注册位于深圳包括华润信托、平安信托,2家注册于广州,分别为粤财信托和大业信托;另一家则是位于东莞的东莞信托。浙江的5家信托则为昆仑信托、中建投信托、杭州工商信托、万向信托和浙江金汇信托;江苏省则拥有4家信托,分别为苏州信托、国联信托、紫金信托和江苏省信托。除此之外,其于各地多拥有1-2家信托。
以注册资本而言,注册资本最高的重庆信托,注册资本高达150亿元,五矿信托次之超130亿元,注册资本达到100亿元的为9家。注册资本最低的仅3亿元,为注册于新疆的长城新盛信托。
信托公司是作为唯一可横跨投资货币市场、资本市场、实业投行三大领域金融机构,其从服务实体、回归业务本源、实现信托业务转型角度看推动供应链金融产品的落地、构建供应链金融生态是十分有益和必要的。
信托公司开展供应链金融业务,本质上都是利用自身的优势及资源构建供应链金融服务生态,具体而言,主要包括单一产品构成的微型生态、综合服务构成的中型生态及依托金融科技构建的大型产业金融生态。信托公司依据其不同的资源禀赋,提供各种类型的供应链金融服务,构建供应链金融的微、中、大三种生态,角度上有差异、路径上有特色,但阶段上无先后。
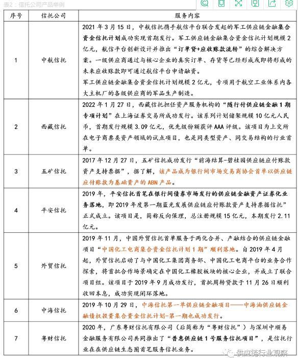
一是,由单一产品构成的微型生态:以具体、单一产品开展供应链金融业务的,其实质是通过交易结构搭建供应链金融微型生态。多数信托公司围绕通过设立信托计划为产业链上的上下游企业提供包括供应链金融融资在内的服务。最常见的便是,在非标市场上设立资金信托方式提供融资或在标准化市场发行ABS、ABN或ABCP。其中,由于ABS/ABN标准化程度高,而成为多数信托开展业务的首选方向。
表2:信托公司产品举例

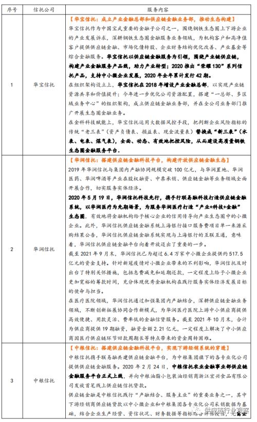
二是,提供综合服务的中型生态:以核心企业维度,提供全流程供应链金融服务的,其实质是通过综合服务搭建供应链金融中型生态。
表:信托综合服务生态举例


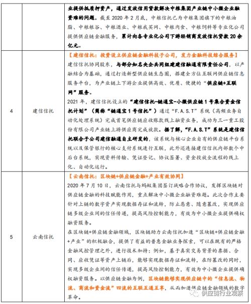
三是,使用金融科技手段构建的综合生态:依托核心企业构建上下游一体化、数字化、智能化的信息系统、信用评估和风险管理体系,动态把握中小微企业的经营状况,建立金融机构与实体企业之间更加稳定紧密的关系,为产业链提供结算、融资和财务管理等系统化的综合解决方案,提高金融服务的整体性和协同性的,其实质是通过金融科技搭建供应链金融大生态。
表:信托供应链金融综合生态

